【高校受験2026】京都府公立高の後期選抜…全日制は東稜、洛水など3校で募集 2枚目の写真・画像 | NewsCafe

【高校受験2026】京都府公立高の後期選抜…全日制は東稜、洛水など3校で募集 2枚目の写真・画像

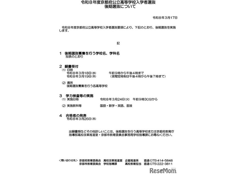
 京都府教育委員会は2026年3月17日、2026年度(令和8年度)京都府公立高等学校入学者選抜における後期選抜について発表した。全日制は東稜、洛水、西乙訓が各10人程度、定時制は綾部など5校で計244人程度を募集する。願書締切りは3月19日。

子育て・教育 リセマム/教育・受験/中学生
令和8年度京都府公立高等学校入学者選抜 後期選抜について
画像出典:京都府教育委員会 令和8年度京都府公立高等学校入学者選抜 後期選抜について

特集

子育て・教育 アクセスランキング

  1. 【大学受験2026】東北大 合格者数「高校別ランキング」公立校が独占

    【大学受験2026】東北大 合格者数「高校別ランキング」公立校が独占

  2. 2026年医師国家試験大学別合格率…合格率100%は自治医科大学

    2026年医師国家試験大学別合格率…合格率100%は自治医科大学

  3. 【高校受験2026】都立目黒高で得点計算ミス、4人追加合格

    【高校受験2026】都立目黒高で得点計算ミス、4人追加合格

  4. 【高校受験2026】京都府公立高の後期選抜…全日制は東稜、洛水など3校で募集

  5. 【高校受験2026】宮城県公立高2次募集、石巻31人など

  6. 「就職に力を入れている大学ランキング(全国編)」4・5位に九州の大学

  7. 千葉県の大学進学率59.4%、過去最高を更新…進路状況調査

  8. 【高校受験2026】兵庫県公立高入試<理科>講評…エネルギー変換に関する難問

  9. 【高校受験2026】大阪府公立高入試<国語>講評…C問題、記述説明問題の字数が増加

  10. 国際地理オリンピック、日本代表4名決定…8月トルコ大会へ

アクセスランキングをもっと見る

page top