【高校受験2026】群馬県公立高、入学者選抜事務サイト開設 2枚目の写真・画像 | NewsCafe

【高校受験2026】群馬県公立高、入学者選抜事務サイト開設 2枚目の写真・画像

 群馬県教育委員会は2025年10月3日、2026年度(令和8年度)群馬県公立高等学校入学者選抜の「出願に係る留意点」、「障害や病気等により配慮が必要な場合の手続き」などについてまとめたWebサイトを公開した。

子育て・教育 リセマム/教育・受験/中学生
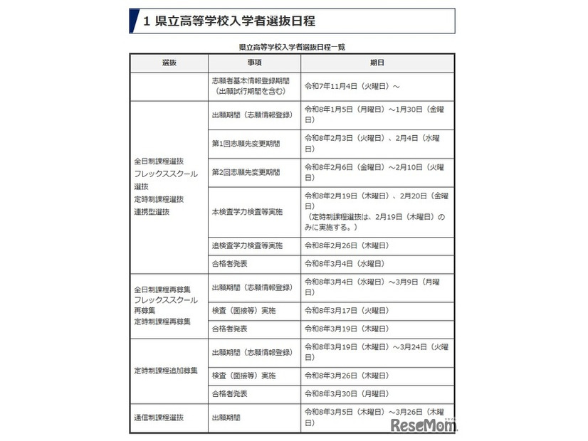
令和8年度県立学校入学者選抜日程一覧
画像出典:群馬県教育委員会 令和8年度県立学校入学者選抜日程一覧

特集

子育て・教育 アクセスランキング

  1. 日本科学未来館「未来をつくるラボ Open Day」10/25-26

    日本科学未来館「未来をつくるラボ Open Day」10/25-26

  2. 【高校受験2026】群馬県公立高、入学者選抜事務サイト開設

    【高校受験2026】群馬県公立高、入学者選抜事務サイト開設

  3. 医学部セミナー「合格者の特徴3選」10-1月…河合塾マナビス

    医学部セミナー「合格者の特徴3選」10-1月…河合塾マナビス

  4. 【大学受験2026】ZEN大学奨学金、最大800名募集…授業料免除型&返済不要型

  5. セキュリティ演習など「ホワイトハッカー入門講座」無料開講

  6. 保護者300人に聞いた中学受験…受験を決めたきっかけ いちばん多かった意外な回答とは…?

  7. 今年の漢字、11/1より募集…30周年記念の特別展も

  8. 【中学受験】今週末行ける首都圏中高一貫「学校見学」10校(10/11-13)駒東、聖光など

  9. 【大学受験2025】関西学院大 合格者数「高校別ランキング」兵庫9校がTOP10入り

  10. 大阪市立自然史博物館「化石を楽しむ2025」10/18-11/16

アクセスランキングをもっと見る

page top