【高校受験2026】愛知県公立高2次選抜…全日制3,265人募集 5枚目の写真・画像 | NewsCafe

【高校受験2026】愛知県公立高2次選抜…全日制3,265人募集 5枚目の写真・画像

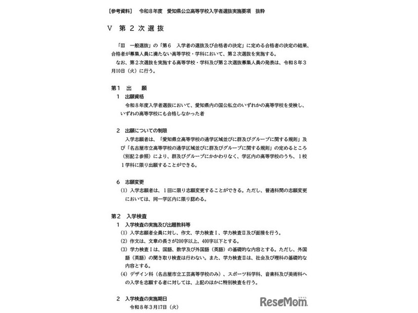
 愛知県教育委員会は2026年3月10日、2026年度(令和8年度)公立高等学校第2次選抜の募集人員を発表した。第2次選抜は全日制77校1校舎の計110学科で3,265人を募集する。

子育て・教育 リセマム/教育・受験/中学生
[参考資料] 令和8年度 愛知県公立高等学校入学者選抜実施要項 抜粋
画像出典:愛知県教育委員会 [参考資料] 令和8年度 愛知県公立高等学校入学者選抜実施要項 抜粋

特集

子育て・教育 アクセスランキング

  1. 【大学受験2026】東大・京大の高校別合格者数速報、生配信3/10

    【大学受験2026】東大・京大の高校別合格者数速報、生配信3/10

  2. 【高校受験2026】大阪府公立高、一般選抜の出願倍率(確定)北野(文理)1.26倍

    【高校受験2026】大阪府公立高、一般選抜の出願倍率(確定)北野(文理)1.26倍

  3. 【大学受験2026】東京大学で合格発表…2,990人合格

    【大学受験2026】東京大学で合格発表…2,990人合格

  4. 【高校受験2026】香川県公立高入試、TV解答速報3/10夕方

  5. 【高校受験2026】愛知県公立高2次選抜…全日制3,265人募集

  6. 【大学受験2026】京都大学に2,682人合格…3/10発表

  7. 【高校受験2026】都立高の分割後期・第2次募集の応募(確定)戸山47倍

  8. 日本から英国ボーディング留学9年連続増加

  9. 【大学受験2026】東大推薦型、高校別合格ランキング…1校が初の4人合格達成

  10. 【大学入試2026】京大特色入試、高校別合格者数ランキング…最多11人合格で単独1位

アクセスランキングをもっと見る

page top