【高校受験2027】兵庫県公立高の入試日程、学力検査3/11 1枚目の写真・画像 | NewsCafe

【高校受験2027】兵庫県公立高の入試日程、学力検査3/11 1枚目の写真・画像

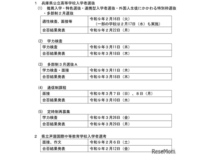
 兵庫県教育委員会は2026年1月8日、2027年度(令和9年度)の兵庫県公立高等学校および県立芦屋国際中等教育学校の入学者選抜日程を発表した。公立高校では、推薦入学、特色選抜、連携型入学者選抜、外国人生徒にかかわる特別枠選抜などを2027年2月16日(一部の学校では2月…

子育て・教育 リセマム/教育・受験/中学生
令和9年度兵庫県公立高等学校入学者選抜と県立芦屋国際中等教育学校入学者選考の日程
画像出典:兵庫県教育委員会 令和9年度兵庫県公立高等学校入学者選抜と県立芦屋国際中等教育学校入学者選考の日程

特集

子育て・教育 アクセスランキング

  1. 【中学受験】TX沿線24校「未来をつくる私立中学校フェア」3/22

    【中学受験】TX沿線24校「未来をつくる私立中学校フェア」3/22

  2. 【高校受験2027】兵庫県公立高の入試日程、学力検査3/11

    【高校受験2027】兵庫県公立高の入試日程、学力検査3/11

  3. 教学社「受験川柳」第11回入選句を発表、第12回募集も開始

    教学社「受験川柳」第11回入選句を発表、第12回募集も開始

  4. 【高校受験2026】三重県進学希望状況・倍率(12/12時点)松阪(理数)2.3倍

  5. 読書習慣で偏差値が最大30上昇、国語だけでなく全教科の成績向上が明らかに

  6. インフルエンザ感染者数7週ぶりに増加…全国平均10.54人

  7. 【大学受験2026】嵐ライブと重なる北大後期に対応…受験生宿泊応援プラン

  8. 【共通テスト2026】問題・解答速報はいつ公開される?

  9. 【高校受験2026】千葉県私立高の前期志願状況(1/13時点)昭和秀英15.93倍、渋幕15.11倍

  10. 【高校受験2026】埼玉県私立高の応募状況(1/13時点)慶應志木5.46倍、早大本庄8.19倍

アクセスランキングをもっと見る

page top